Congratulations to Huacheng Biotech won the "Hunan Charity Dedication Award"

Time : 2019-12-04Hits : 15257

On the evening of November 30, the "Endlessly Love, Passing the Torch" 2019 Charity Event was held in the Changsha People's Hall. Major General Ma Wangxing, former Deputy Director of the Political Department of National University of Defense Technology, Duan Linyi, President of the Hunan Charity Federation, Yang Wei, Inspector of the Provincial Department of Civil Affairs, Kang Jianmin, Vice Chairman of the China Filmmakers Association, Ding Shaogan, Director of the Provincial Charity Federation Office, Provincial Charity Federation Office Deputy director Liu Mouyi and other leaders attended the party.


23-1


At the beginning of the party, Duan Linyi, president of Hunan Charity Federation, delivered a speech. He first expressed his heartfelt thanks and high respect to the leaders and entrepreneurs who have been caring for and supported the development of Hunan's charity. In 2019, charities at all levels throughout the province raised over 1.5 billion CNY in charity funds and helped more than 6 million person-time in need. He appealed to the public welfare organizations, caring friends in the business community, and caring people in the province to be more enthusiastic and actively participate in public welfare undertakings, to gather the strength of Hunan, to create higher achievements in Hunan's charity, to fight hard against poverty, to build a well-off society, and to achieve The Chinese dream of the great rejuvenation of the Chinese nation contributes.


23-2


Awards were given to charity volunteers, caring companies and individuals at the party. Huacheng Biological cares, participates, and supports charity with practical actions. With its outstanding contribution in the field of charity, Huacheng Biological was awarded the "2019 Hunan Charity Dedication Award" by the Hunan Provincial Department of Civil Affairs and the Hunan Charity Federation.


23-3


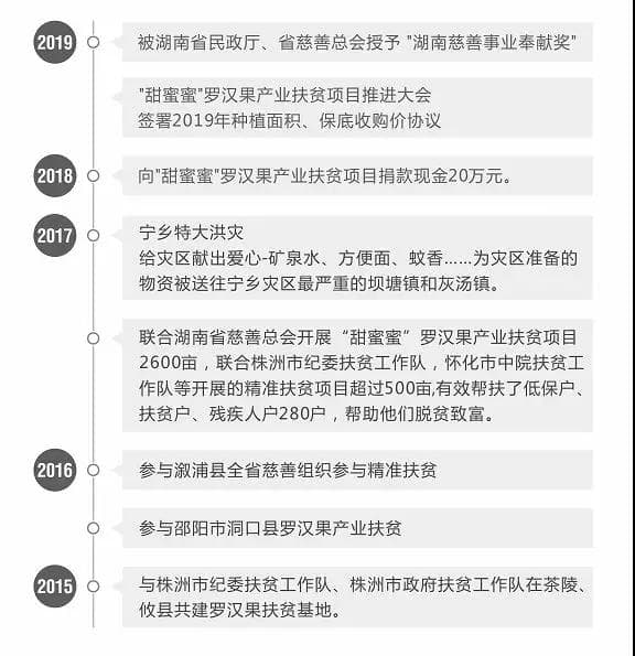
Charity is a life-long cause. Under the leadership of Chairman Huang Huaxue, Huacheng Bio-science actively undertakes social responsibilities, and does its best to thank the society and give back to the society. It is better to teach fish than fish. In recent years, Huacheng Biological, together with the poverty alleviation teams at all levels, and the Provincial Charity Federation, , Xupu, Huitong, Jingzhou, Chenxi, Fuling, Fenghuang, Guzhang, Minjiang, Taoyuan, Shimen, Yixian, Anhua and other more than 20 counties and cities through the "company + cooperative + farmer" model to industry Development drives poverty alleviation households to get rid of poverty. It is estimated that by 2020, a total of 10,000 families will be helped out of poverty, increase income and become rich.


23-4


Charity has perseverance and love is endless. In the future, Huacheng Biotech will continue to promote the spirit of public welfare and promote the development of philanthropy; we also earnestly hope that more enthusiastic companies can pay attention to charity, devote themselves to charity, dedicate love to the people in need, and allow more families to feel the warmth of the community.

All Right Reserved:Hunan huacheng Biotech,Inc. Adallen Nutrition,Inc.-Sitemap | Privacy policy | Terms and Conditions | Blog